宝恒电线

建德安全与效率的双重保障,冲压机调试指南

浏览量:37470 发布时间:2025-03-08

在现代制造业中,冲压技术是实现高效生产的关键。今天,我们将深入探讨冲压原理、端子压着技术、机器设备保养以及调试与安全操作,让您全面了解这一领域的最新动态。


冲压原理:动力与的结合

冲压技术的核心在于动力的传递与转换。电机通过三角皮带驱动飞轮,进而带动离合器结构,包括滚栓、六角凸轮、联轴节等精密部件。这一过程不仅需要的机械设计,还需要高效的动力传输。曲轴的传动作用于滑块,使其在导轨的导向下进行往复运动,完成冲压工作。这种设计确保了冲压过程的高效与,是现代制造业的基石。


端子压着原理:高效、方便与耐用

端子压着技术是连接电子组件的关键步骤。它通过压丝脚包住铜丝,实现导通与拉力作用,同时压胶脚包住胶皮,起到固定作用。这一技术具有三大显著优点:

1. 高效率:压着速度远超焊接,可达到几倍甚至十几倍的速度。

2. 方便性:针座设计允许任意拔插更换,提高了工作的灵活性。

3. 长寿命:由于压胶脚的固定作用,内部钢丝不易断裂,摇摆测试显示其寿命远超焊接产品。


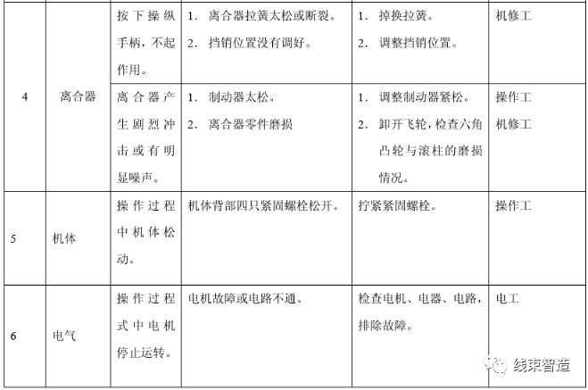
机器设备保养:维护与预防

为了确保冲压机的长期稳定运行,正确的保养至关重要。以下是一些基本的保养措施:

1. 避免过载:在工作前计算所需冲压力,检查材料厚度及材质。

2. 模具安装:确保模具刀片安装稳固,间隙合理。

3. 定期检查:检查各部件是否正常工作,及时更换磨损零件。

4. 润滑:向各润滑点及摩擦表面加注润滑油,每班至少两次。

5. 操作前准备:先脱开离合器,使飞轮空转后再开动电机。

6. 电气维护:保持电气装置清洁、干燥,并定期检查。

7. 故障处理:发现故障或异常应立即停机,进行全面检查维护。


机器调试、故障排除与安全:专业与责任

调试和操作冲压机需要专业的技术和严格的安全措施:

1. 调试前准备:技术工在调试前应关闭电源,并挂上“维修中”标识。

2. 刀片安装:换装所需刀片,调整定位,手动检查刀片位置和高度。

3. 送料模具调整:调整送料模具位置,确保端子正确放置。

4. 试运行:开启电源,试压线材,确认端子拉力、高度和外观符合要求。

5. 安全操作:不得两人同时操作同一台机器,避免将手或异物靠近机器运作部位。

6. 专注工作:工作时不得闲聊,如需暂离岗位,应关闭电源。

7. 权限限制:非专业人员不得调试或启动机器。


图片

图片


刀片设计原理

刀片的设计

1. 刀片主要有上内刀、上外刀、下内刀、下外刀。

刀片的主体是根据模具的结构而设计的,冲压接触点是根据端子脚的宽度、长度与所压的线材直径来设计的。

图片

我们主要讲的是接触点的设计

2. 上外刀(图1)与上内刀(图2)主要接触点的设计。

图片

1)上外刀(图1)B点的距离为端子(图3)的B点距离。

2)上外刀(图1)C点更大距离不超过端子(图4)的C点距离,一般以作业员分线时好操作,又不容易断刀片为标准,设计为最小值。

3)上内刀(图2)B点的距离为(图3)中的D点距离。

4)上内刀(图1)C点更大距离不超过端子(图4)的C点乘以2再减去(图3)B点距离,一般以作业员好操作,刀片不易断为标准。

5)上内刀的宽度为(图5)的F标注的长度,上外刀的宽度为(图5)所示的G标注的长度。


3. 下外刀(图6)与下内刀(图7)主要接触点的设计。

图片

1)下外刀(图6)I点的距离为端子(图3)中的I点的距离。

2)下外刀(图7)E点的距离为(图5)中的E点的距离。

3)下外刀(图6)的厚度为(图5)中的J点长度。

4)下内刀(图7)的厚度为(图5)中的K点长度。


4. 上外刀与下外刀的互配性(图8),上内刀与下内刀的互配性(图9)

图片











上一篇: 建德谈谈冷压端子使用环境

下一篇: 建德端子线:电气连接的隐形纽带

Copyright ©http://www.dgbaoheng.com/ 宝恒电线 专业从事于端子线,端子连接线,碳素纤维线, 欢迎来电咨询!
网站首页 产品展示 关于我们 联系我们